新京报讯(记者刘欢)针对此前媒体报道千禾味业“零添加”酱油检出“镉”及“千禾0”酱油不是“零添加”争议事件,3月24日,千禾味业食品股份有限公司(以下简称“千禾味业”)再次发声,发布公告称四川眉山市市场监督管理局已对公司成品库房、商场超市在售的相关产品进行监督抽检,共计23批次,经检测,结果符合企业标示的酿造酱油国家标准(GB/T18186)。

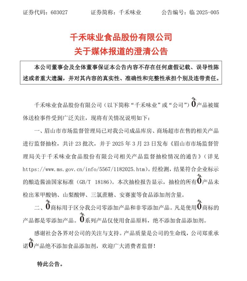
3月24日,千禾味业发布《关于媒体报道的澄清公告》。图/千禾味业公告截图
公告称,本次抽检报告显示,抽检的所有产品未检出苯甲酸钠、山梨酸钾、三氯蔗糖、安赛蜜等食品添加剂含量。此外,“千禾0”商标用于区分公司“零添加”产品和“非零添加”产品。凡是使用“千禾0”商标的产品都是“零添加”产品。 系列产品仅使用食品原料,绝不添加食品添加剂。
值得关注的是,在3月21日,千禾味业就通过官方微信公众号“千禾”发布声明。称公司快速启动自查程序对公司在售产品、在库产品及在生产产品、生产流程、生产设备等进行了检查。经自查,公司“千禾0”系列产品除生产所需的食品原料外未使用食品添加剂。媒体报道的千禾御藏本酿380天酱油检出“镉”来源于原料,公司使用的原料均符合国家标准要求。“千禾0”是公司的注册商标,其系列产品是零添加产品,有严格的生产要求,在生产过程中严禁使用食品添加剂。该系列产品不存在蹭热点混淆零添加概念的行为。